2019 年度 mufengs 的个人总结

本贴最后更新于 2182 天前,其中的信息可能已经沧海桑田

1.戏说 2019

2019 年即将已经过去,新的一年即将已经开始。这一年中,大大小小发生的事情很多,比如:

	996.icu事件

	华为员工离职事件

	各类明星去死事件

	香港事件

	互联网行业争相裁员

	习大大支持区块链技术

等等就不一一列举了,俗话说的好,事不关己高高挂起。

2019 年的冬天,有种寒冬将至,凛冬来袭的感觉,当然说的不是天气,而是自己的心态以及生活状态。

2.对2019 年计划的总结

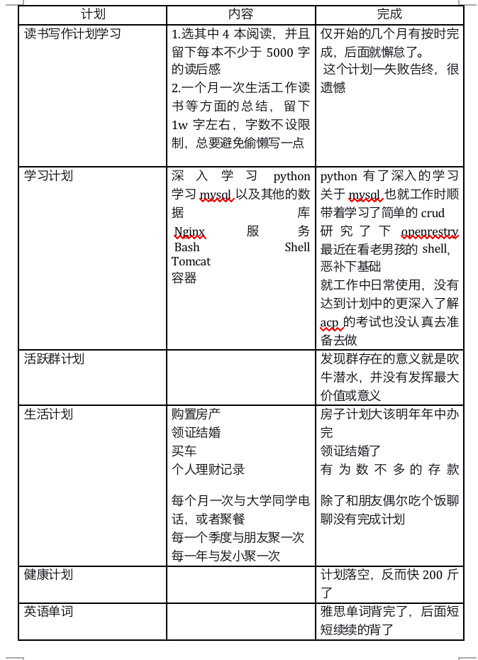
2019 年的计划列表
image.png
2019 年博客统计表
image.png

2.时光易逝,易蹉跎

2.1 春乏

一年之计在于春,计划始于新年伊始,止于性之惰。南京的春天,仿佛跟没有一样,你还没来的及好好感受,就走了,真的走了。

忙着看一些公众号,看一些新的技术,缺疏于归纳总结。回顾头看看走过的路,恍若隔世,诧异万分。就好像下雪天,你走了很远很远,由于雪大,步子浅,回顾头看时啥也没留下。

2.1 夏耕

想做一个 devops 平台,架构是 python3+Django+SimpleUI+ansible。由于最初的想法比较杂,没有做完整的系统设计和规划,就是想到啥功能写啥功能,堆砌了一些功能,比如应用管理,svn 在线权限管理,ansible-playbook 在线编辑功能,使用 jenkins 的 api 进行 CD。

2.1 秋浪

秋天是个丰收的季节,收获了爱情的果实,步入了婚姻生涯。

去格鲁吉亚浪了一圈,做了一回实实在在的外国人眼里的外国人,哈哈哈。说实在,读不了万卷书,那就行万里路,总有一个能开阔你的眼界,修正之前的一些不完整的想法。

2.1 冬收

10 月份去北京参加了一个 ansible 的培训,为期一个星期。最大的收获,肯定不是学会了写配置文件等等之类的,而是一种学习的思路,一种获取知识的方法,最多的就是了解别人是怎么去获取新的知识,也就是所谓的方法论。

冬收,收心,收胃。

收心,2019 年说句实在的是检验做计划实践成果的第一年,结果不是那么尽如人意,做了或许比不做更好。收起玩世不恭的心态,踏踏实实做好每一件事情。计划做出了,就必须要完成,否则给自己足够疼痛的惩罚。2020 年,不负韶华,稳步前行。

收胃,为了对自己的健康负责,迈开腿,管住嘴。合理饮食,多参加运动,争取 2020 年将体质控制到 170 斤。

3.不抛弃,不放弃

上高中的时候,这句话估计被我写了将近 100 遍不止。基本所有的本子第一页都会写上这么一句话,为了时时刻刻提醒自己不能松懈。

2020 年简单的几个愿想:

     1. 考取系统规划与系统管理师高级证书

     2. 设计和完善小玩意

     3. 学习正确的使用思维导图

     4. 了解数据挖掘和数据分析方面的知识

     5. 通读一边python源码

     6. 购房安家

当然最最最主要的是赚钱,赚大钱,赚很多很多的钱,很多钱是多少钱,就是不要考虑到钱的时候。

再见该斯的 2019,2020 我来了!!!

  • 总结
    211 引用 • 1760 回帖 • 2 关注
  • 生活

    生活是指人类生存过程中的各项活动的总和,范畴较广,一般指为幸福的意义而存在。生活实际上是对人生的一种诠释。生活包括人类在社会中与自己息息相关的日常活动和心理影射。

    230 引用 • 1432 回帖
  • 2019
    60 引用 • 464 回帖
1 操作
yuanhenglizhen 在 2020-01-01 08:35:11 置顶了该帖

相关帖子

欢迎来到这里!

我们正在构建一个小众社区,大家在这里相互信任,以平等 • 自由 • 奔放的价值观进行分享交流。最终,希望大家能够找到与自己志同道合的伙伴,共同成长。

注册 关于
请输入回帖内容 ...