
0、浏览器跨域问题
看到浏览器报 Access-Control-Allow-Origin 毫无疑问了,看来是跨域问题

CORS 是一种访问机制,英文全称是 Cross-Origin Resource Sharing,即我们常说的跨域资源共享,通过在服务器端设置响应头,把发起跨域的原始域名添加到 Access-Control-Allow-Origin 即可
浏览器端:发送 AJAX 请求前需设置通信对象 XHR 的 withCredentials 属性为 true。
服务器端:设置 Access-Control-Allow-Credentials 为 true。
两个条件缺一不可,否则即使服务器同意发送 Cookie!
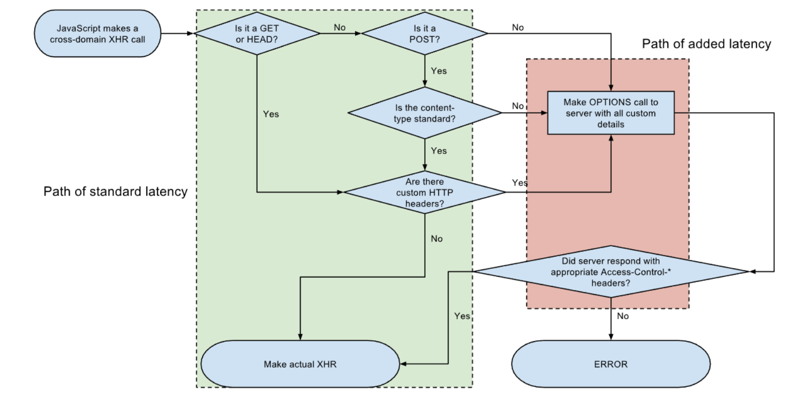
Access-Control-Allow-Methods 表示允许哪些跨域请求的提交方式。(例如 GET/POST)
Access-Control-Allow-Headers 表示跨域请求的头部的允许范围。
Access-Control-Expose-Headers 表示允许暴露哪些头部信息给客户端。
Access-Control-Max-Age 表示预检请求的最大缓存时间。
1、返回新的 CorsFilter
这是一种全局跨域的方式
在任意配置类,返回一个新的 CorsFilter Bean,并添加映射路径和具体的 CORS 配置信息。
package edu.xpu.cors.config;
@Configuration
public class GlobalCorsConfig {
@Bean
public CorsFilter corsFilter() {
//1.添加CORS配置信息
CorsConfiguration config = new CorsConfiguration();
//放行哪些原始域
config.addAllowedOrigin("*");
//是否发送Cookie信息
config.setAllowCredentials(true);
//放行哪些原始域(请求方式)
config.addAllowedMethod("*");
//放行哪些原始域(头部信息)
config.addAllowedHeader("*");
//暴露哪些头部信息(因为跨域访问默认不能获取全部头部信息)
config.addExposedHeader("*");
//2.添加映射路径
UrlBasedCorsConfigurationSource configSource = new UrlBasedCorsConfigurationSource();
configSource.registerCorsConfiguration("/**", config);
//3.返回新的CorsFilter.
return new CorsFilter(configSource);
}
}
2、重写 WebMvcConfigurer
在任意配置类,返回一个新的 WebMvcConfigurer Bean,并重写其提供的跨域请求处理的接口,目的是添加映射路径和具体的 CORS 配置信息。
package edu.xpu.cors.config;
@Configuration
public class GlobalCorsConfig {
@Bean
public WebMvcConfigurer corsConfigurer() {
return new WebMvcConfigurer() {
@Override
//重写父类提供的跨域请求处理的接口
public void addCorsMappings(CorsRegistry registry) {
//添加映射路径
registry.addMapping("/**")
//放行哪些原始域
.allowedOrigins("*")
//是否发送Cookie信息
.allowCredentials(true)
//放行哪些原始域(请求方式)
.allowedMethods("GET","POST", "PUT", "DELETE")
//放行哪些原始域(头部信息)
.allowedHeaders("*")
//暴露哪些头部信息(因为跨域访问默认不能获取全部头部信息)
.exposedHeaders("Header1", "Header2");
}
};
}
}
欢迎来到这里!
我们正在构建一个小众社区,大家在这里相互信任,以平等 • 自由 • 奔放的价值观进行分享交流。最终,希望大家能够找到与自己志同道合的伙伴,共同成长。
注册 关于