缘起
最初是在使用列出子文档挂件来生成目录,但是挂件生成的目录需要手动移动,不是特别方便,虽然作者之后提供了代码片段版本,但是使用起来麻烦,功能支持有限。之后有了插件系统,就参照其基础功能,编写了插件,便于安装配置和使用,交互性更佳,只支持必要的功能,简单设置就能一键插入目录到当前文档
功能
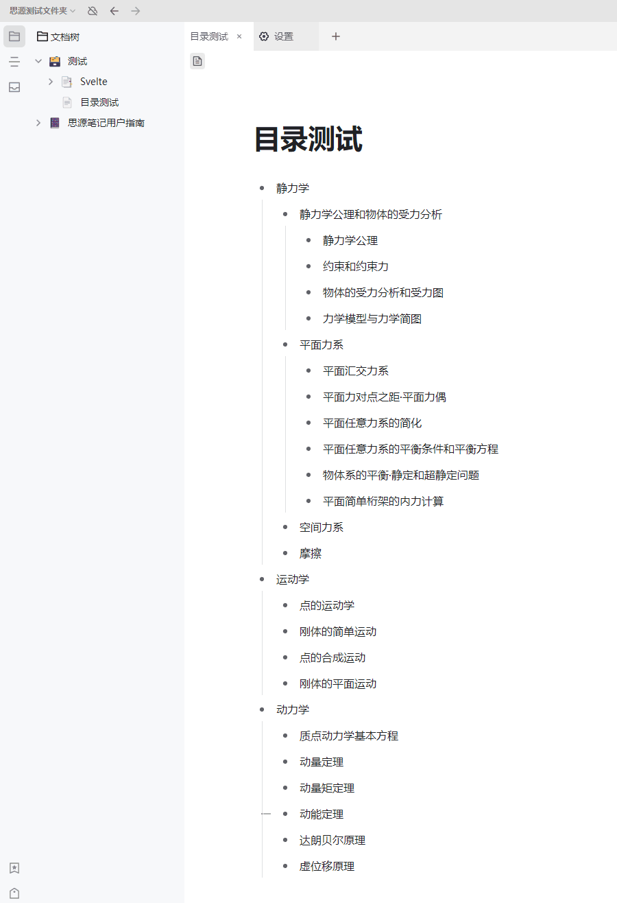
在集市下载安装插件后,顶栏右侧会添加一个按钮

左键点击按钮就能够索引当前文档块,并将目录插入其中
右键打开设置项
设置项

说明
-
目录列表类型
- 支持无序列表和有序列表


-
链接类型
- 支持设置目录节点为块超链接或者双链,推荐使用超链,因为对于目录来说,双链是没有必要的,如果你使用浏览器或者网页端,可能超链体验不佳,这时可以考虑使用双链


-
图标
- 支持设置是否插入文档图标到目录节点


-
目录索引深度
- 默认为 0,不限制深度,会列举文档下所有子文档,最大为 7,因为思源默认限制层级为 7,超过 7 以后,限制的必要性也不大了
为 0 时

为 1 时

-
文档构建器
- 支持根据目录来反向创建文档,有的人做笔记会喜欢先输入书本目录,再创建文档,此时手动创建无疑工作量巨大,使用构建器能够一键生成,避免重复劳动

欢迎来到这里!
我们正在构建一个小众社区,大家在这里相互信任,以平等 • 自由 • 奔放的价值观进行分享交流。最终,希望大家能够找到与自己志同道合的伙伴,共同成长。
注册 关于