
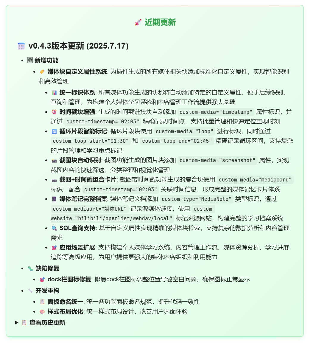
自定义属性列表
1. 时间戳
- 属性:
custom-media="timestamp" - 附加属性:
custom-timestamp="02:03"
2. 循环片段
- 属性:
custom-media="loop" - 附加属性:
custom-loop-start="01:30",custom-loop-end="02:45"
3. 截图
- 属性:
custom-media="screenshot"
4. 截图 + 时间戳
- 属性:
custom-media="mediacard",custom-timestamp="02:03" - 附加属性:
custom-timestamp="02:03"
5. 媒体笔记
- 属性:
custom-type="MediaNote" - 附加属性:
custom-mediaurl="媒体URL",custom-website="bilibili、openlist、webdav、local"
查询示例
可以通过 SQL 查询特定类型的媒体块:
-- 查询时间戳块
SELECT * FROM blocks WHERE id IN (
SELECT block_id FROM attributes WHERE name = 'custom-media' AND value = 'timestamp'
);
-- 查询媒体笔记
SELECT * FROM blocks WHERE id IN (
SELECT block_id FROM attributes WHERE name = 'custom-type' AND value = 'MediaNote'
);
-- 查询B站媒体笔记
SELECT * FROM blocks WHERE id IN (
SELECT block_id FROM attributes WHERE name = 'custom-website' AND value = 'bilibili'
);

欢迎来到这里!
我们正在构建一个小众社区,大家在这里相互信任,以平等 • 自由 • 奔放的价值观进行分享交流。最终,希望大家能够找到与自己志同道合的伙伴,共同成长。
注册 关于