本篇笔记适用计算机与人工智能学院 2025 届毕业生 后续学生仅作参考
联系方式:请点击我的个人博客 联系方式在左侧头像上方 欢迎在链滴中留言或者微信与我交流
很多同学到大四了可能尚未看懂培养方案以及毕业要求,包括我自己哈,所以写了这篇文章方便大家来比对毕业要求。
毕业要求:
这边学生体质达标测评(每学年 上半学期) 不列入,大家清楚有对应的要求即可
我们的毕业要求,我按照选课方式分成四种:
| 基本课程 | 交通天下通识课(选修课程) | 创新创业实践 | 第二课堂 |
|---|
基础课程: 即每次优选班系统帮你选好的课程(高数、计算机程序设计等),我相信大家对这部分是没有疑问的,后面也就不再详细讲述
交通天下: 即我们说的需要选的选修课,我会在 < 资料讲解 >--< 交通天下到底是什么鬼 > 说明
创新创业实践: 即创新学分要求,得分方式我会在 < 资料讲解 >--< 创新学分 >
第二课堂: 即二课学时需要达到要求,可以在教务系统中
查询
资料讲解:
课程选择:培养方案、交通天下解释
第二课堂:
-
培养方案:
网址:http://jwc.swjtu.edu.cn/vatuu/PublicInfoQueryAction?setAction=queryProgram
Eg:培养方案切记不可以于教务系统中进行查询
,与网址不一样时以网址为准 -
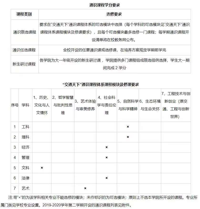
交通天下到底是什么鬼
即:通识课(非个性化选修) + 条件(交通天下 修课要求)
通识课判断:在优选一栏中是否有通识课标识,有就是通识课程。

以计算机科学与技术为例(工科),培养方案中学分要求为 4 学分:

因此要求
① 选满 4 学分的通识课程
② 不可以选自然科学与科学精神类
③ 不能两个课程选择同一个课程
-
创新学分:
以计算机学院为例:
创新学分:SRTP/省赛三等奖以上即可。
,与网址不一样时以网址为准

欢迎来到这里!
我们正在构建一个小众社区,大家在这里相互信任,以平等 • 自由 • 奔放的价值观进行分享交流。最终,希望大家能够找到与自己志同道合的伙伴,共同成长。
注册 关于