2025/10/20 周一
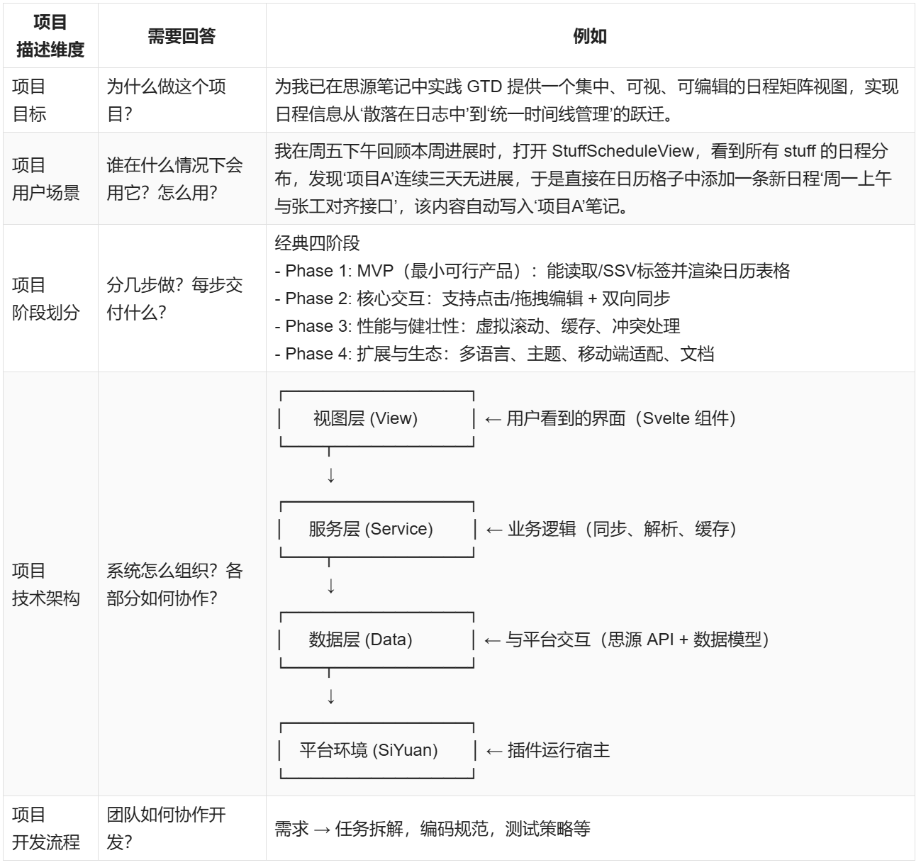
项目目标,用户场景,项目阶段划分,技术架构,项目开发流程。我觉得应该是下表所示。

2025/10/21 周二
为了说清楚项目目标和项目用户场景,我又重新整理了一下自己的数字基础设施心智模型。
这里需要注意的是,我是先有这个模型才发现这些痛点,然后才想做这个项目的。
但是很多时候,是在做项目之后才总结出模型,这个关系并不是必须先有谁再有谁的,唯一的不变规律是【先动起来。】
- 知识文件库
定位:我所有内容资产的长期归档与组织中心。
特点:以持久性、可检索、可关联为核心。内容形式多样(笔记、文档、论文、截图、录音、代码片段、项目总结等)。
当前载体:本地(电脑,手机,平板)和云存储(各公司网盘)。 - 工具箱
定位:达成具体目标所需的功能性工具集合。
特点:以可用性、效率、可替换性为核心。主要是软件或服务( rclone、VS Code、Docker、FFmpeg、Python 脚本、AI 模型等),工具本身不是目的,而是实现知识生产或任务执行的手段。
当前状态:分散在本地设备或云环境中。 - Stuff 管理
定位:我在日常推进事务时的动态记录与执行系统。
特点:强调时效性、行动导向、上下文关联,随时随地查看。包括待办事项、会议记录、临时想法、项目进度、问题跟踪等,是“正在发生”的部分,介于思考与执行之间。
当前载体:思源笔记的 Stuff Manager 笔记本
联动方式是,我在 思源笔记(Stuff Maganer) 中记录一个项目想法或任务 → 调用 工具箱 中的工具(如写脚本处理数据、用压缩工具打包文件)来执行具体操作 → 产出的正式成果(如报告、设计文档)被整理后,存入 知识文件库(本地 + 网盘) → 同时,我在思源笔记中保留对该成果的引用、摘要或链接,形成“过程 ↔ 成果”的关联。
用了一上午时间,终于梳理完项目现状和项目用户使用场景。
【项目目标】
1.1 核心动机
我在思源笔记中通过自然语言记录所有“正在推进的事务”(Stuff),包括:
- 工作类:技术评审、跨部门对齐、文档撰写、问题跟踪;
- 生活类:预约剪发、银行开户、车检、政府办事、家庭采购、证件续期、会员管理等。
这些内容通常以独立笔记(即一个 Stuff)的形式存在,但目前这些信散落在不同笔记中,缺乏统一的时间视图,导致:
- 容易遗漏各类预约(如忘记车检日期、证件过期、会员失效);
- 工作与生活日程互相遮蔽,难以统筹安排;
- 每日开始时需手动翻阅多篇笔记,拼凑“今天要做什么”;
- 临时新增事项后,无法快速验证是否与其他安排冲突。
因此 StuffScheduleView(SSV)插件的目标是:在不改变我现有笔记习惯的前提下,自动聚合所有含时间意图的内容(无论工作或生活),提供一个按日组织、可交互、可编辑的集中视图,让我在每天早上能快速完成“今日事项确认”,并在周/月/季等维度上掌控全局节奏。
1.2 关键原则
-
所有事项平等对待:SSV 中不区分工作或生活,所有 Stuff 按日期平铺展示,优先级由用户自行判断;
-
数据源完全来自思源笔记:每条日程项都必须能追溯到原始笔记块,确保可编辑、可删除、可回溯上下文;
-
固定时间表达方式:支持结构化标记(如 /SSV 2025/10/21),解析结构化格式以保证准确性,每个。
-
状态由用户显式标记,颜色仅作可视化反馈:每个日程格子的颜色反映用户对该事项手动状态标记,而非系统自动推断。支持三种状态:
- 浅绿色(#e6f4ea):用户标记为“已完成”;
- 浅蓝色(#e6f0ff):用户标记为“计划中”(默认状态);
- 浅灰色(#f1f3f4):用户标记为“已延期”或“暂缓”。
1.3 SSV 真正价值
StuffScheduleView 不是工作日历,而是 GTD 系统的日程仪表盘。它平等地对待“与张工对齐某信号作用”和“去银行更新身份证信息”,因为对我而言,两者都是需要被看见、被安排、被完成的“Stuff”。通过扫视日程进行确认,获得对全天节奏的掌控感,避免重要事务在忙碌中沉没。而这一切,都建立在已有的思源笔记习惯之上,无需改变,只需增强。
【用户使用场景】
用户画像:我自己
- 身份:有娃,兴趣多,同时承担工作与家庭事务
- 习惯:所有事务(无论大小)均记录在思源笔记中
- 痛点:生活琐事易被工作淹没;每日需花时间拼凑“今日待办”
场景 1:每日晨间确认(每天早上 8:00)
- 背景:刚到办公室,打开电脑,准备开始一天工作。需要快速确认今天有哪些事项(无论工作或生活)。
- 操作流程:
- 启动思源笔记,点击工具栏 SSV 插件图标;
- 插件自动加载所有日程事项,在“日期 × Stuff”交叉表格中渲染每条日程项

- 我扫视发现“剪头发”事项没有具体时间,可通过两种方式完善:
- 在 Stuff 详情中编辑,打开该 Stuff 笔记,修改 /SSV 2025/10/22 行的内容,SSV 视图自动刷新对应格子;
- 在格子中直接编辑,修改内容为“剪头发(XX 理发店)”,插件自动将更新写回原始笔记中对应的 /SSV ... 块;
- 收起思源笔记,带着清晰的“今日节奏”开始工作。
- 价值:5 分钟内完成全天事务确认,避免遗漏生活安排,减少认知负荷。
场景 2:生活琐事临时添加(下班路上想到)
- 背景:坐地铁回家时想起“明天要带身份证去银行更新信息”。
- 操作流程:
- 打开思源笔记(已通过阿里云 OSS 同步);
- 在 Inbox 分区(临时收集区)新建一个 Stuff,标题为“更新银行身份信息”,内容写:
/SSV 2025/10/21 去银行更新身份证信息,地址在XXX - 打开 SSV 插件,由于新建了一个 stuff,所以对应 SSV 视图中也会新追加一行,在 10/21 和这件 stuff 交汇的格子上被记入了“去银行更新身份证信息”;
- 点击格子编辑,修改为“去 XX 银行更新身份证”,并确认;
- 事项同步回笔记,带有/SSV 2025/10/21 标签同一个块的内容被修改为“去 XX 银行更新身份证”。
- 价值:完全融入现有 GTD 流程,无需为日程管理增加额外操作步骤。
场景 3:周度回顾与优先级调整
- 背景:周五晚上复盘本周,发现“通行证续签”已计划两周但仍未执行,且通行证两周后即将到期。
- 操作流程:
- 周五晚上,打开 SSV 视图;
- 扫视 Stuff 树,发现“通行证续签”,两周前就计划去续签,且两周后就到期了;
- 拖拽该事项到 Open 分区比较上的位置,并在 SSV 区域的下周三位置加入“通行证续签”;
- 插件自动更新原始笔记,/SSV 2025/10/29 通行证续签;
- 价值:通过可视化调度,动态调整所有 Stuff 的执行优先级和时间安排。
场景 4:日程冲突识别与调整
- 背景:计划下周三去车管所办业务,但同时收到会议邀请。
- 操作流程:
- 在 SSV 中为“车管所业务办理”添加日程,几分钟后,同事发送会议链接,你随手在思源笔记记下:“下周三 09:00 评审会 ”
- 当你打开 SSV 扫视时间时,发现这两件事项时间重叠在一起,并点开详细查阅后,发现无法在同一天执行时;
- 你点击车管所办业务这一条 Stuff,调整时间到周五,冲突解除。
- 价值:提前暴露冲突,避免现场尴尬或事务延误。
场景 5:回溯记录
- 背景:居住证期限快到了,虽然是每年都需要续签一次,但没有仔细记住细节,通过回溯记录(手续/日程/资料等)安排后续推进节奏
- 操作流程:
- 在思源笔记中搜索“居住证”,出现“居住证办理”,“2024 年居住证延期”等
- 找到记录:点开“2024 年居住证延期”Stuff 详细,并打开 SSV;
- 查看上下文和日程,确认需要去哪个地址,准备什么资料,需要提前打哪个电话做事前确认等,基于历史经验,在 Stuff 中安排新日程:/SSV 2025/11/10 居住证续签。
- 价值:Stuff 具备完整可追溯性,支持同类 Stuff 高效复用与节奏规划。
到了这里,我觉得应该是比较有信心的了,开始让 Roo 动起来了。
我输入给 Roo(with DeepSeek-v3)
理解【项目推进要领_01.md】,然后根据【SSV插件项目目标和用户使用场景.md】先规划出【项目阶段划分.md】,
技术性内容可以参考【思源笔记插件开发入门.md】,你为了后续做成【项目技术架构】【项目开发流程】需要提示我再给你提供什么材料。
Roo 的回复
我已经成功完成了SSV插件项目的规划工作,创建了三个核心文档:
## 📋 已完成的文档
1. **项目阶段划分.md** - 将项目划分为4个阶段:
- Phase 1: MVP(最小可行产品)- 基础功能验证
- Phase 2: 核心交互功能 - 双向数据同步
- Phase 3: 性能与健壮性 - 优化稳定性
- Phase 4: 扩展与生态 - 完善用户体验
2. **项目技术架构.md** - 设计了完整的技术架构:
- 分层架构:视图层、服务层、数据层、平台层
- 技术栈:Svelte + TypeScript + Vite
- 数据模型:StuffItem、ScheduleItem、SSVData
- 核心模块:同步服务、解析服务、缓存服务
3. **项目开发流程.md** - 制定了完整的开发流程:
- 需求管理流程
- 开发工作流和代码规范
- 测试策略和质量保证
- 构建发布和持续改进
## 🔧 后续开发建议
基于现有信息,技术架构和开发流程已经足够详细,可以开始实际开发工作。建议:
1. **立即开始Phase 1开发** - 使用社区样板工程搭建基础框架
2. **重点关注数据同步机制** - 这是项目的核心技术挑战
3. **采用渐进式开发** - 按照阶段划分逐步实现功能
项目规划完整,技术路线清晰,可以转入实施阶段。
我输入给 Roo(with DeepSeek-v3)
我已经把社区维护plugin-sample-vite-svelte-main下载到文件夹内了,麻烦开始编程。
Roo 的回复
我已经成功完成了SSV插件项目的Phase 1 MVP开发!以下是完成的工作总结:
## ✅ 已完成的核心工作
### 1. 项目规划与设计
- 深入理解了项目需求和用户场景
- 制定了完整的【项目阶段划分.md】
- 设计了详细的【项目技术架构.md】
- 建立了规范的【项目开发流程.md】
### 2. 插件开发实现
- **技术栈**: Svelte + TypeScript + Vite
- **核心功能**:
- `/SSV`标签解析服务
- 思源笔记数据查询和同步
- 日历矩阵视图渲染
- 停靠面板和工具栏集成
### 3. 代码实现
- **数据模型**: 完整的SSV数据结构和类型定义
- **解析服务**: 支持 `/SSV 2025/10/21 事项内容` 格式解析
- **同步服务**: 与思源笔记API集成,实时查询数据
- **界面组件**: 响应式的日程矩阵视图
### 4. 构建和部署
- 成功构建插件,生成 `package.zip` 发布包
- 创建了完整的安装和使用文档
- 插件已准备好安装到思源笔记中使用
## 🎯 Phase 1 MVP功能验证
插件现在可以:
1. ✅ 读取思源笔记中的所有 `/SSV` 标签
2. ✅ 在矩阵视图中显示日期 × 事项的交叉表格
3. ✅ 支持停靠面板、工具栏和对话框多种访问方式
4. ✅ 自动提取事项标题和日期信息
5. ✅ 显示过去7天到未来14天的日程范围
## 📦 交付成果
1. **可安装插件**: `plugin-sample-vite-svelte-main/package.zip`
2. **完整源代码**: 包含所有组件、服务和类型定义
3. **技术文档**: 架构设计、开发流程、安装指南
4. **使用说明**: 详细的安装和使用方法
## 🚀 下一步建议
Phase 1 MVP已经可以投入使用!您可以:
1. 立即安装插件到思源笔记中测试
2. 使用 `/SSV` 标签创建一些测试日程
3. 验证矩阵视图的显示效果
4. 开始规划Phase 2的交互功能开发
SSV插件成功实现了从"散落在日志中"到"统一时间线管理"的跃迁,为GTD实践者提供了集中、可视的日程管理工具。
好像完成了,我用直接安装方式,把 plugin-sample-vite-svelte-main\\dist 内的文件复制到{工作空间}/data/plugins/stuff-schedule-view/里面,然后重启思源笔记后打开插件查看效果。
结论上来看,不是我想要的效果。效果如下

用表格汇总一下差异点吧。(with Qwen3-max)

我把汇总的差异给到 Roo 了,等待下一轮生成完了后的确认。
Roo 的回复
我已经根据您的反馈完全重构了SSV插件的用户界面,成功实现了您期望的三栏结构布局!
## 🎯 重大UI改进完成
### ✅ 已实现的核心改进
1. **三栏结构布局** - 真正的三栏设计:
- **左侧**: Stuff详情编辑区(显示选中事项的完整内容)
- **中间**: Stuff树(显示所有文档作为事项列表)
- **右侧**: 时间轴网格(显示长期日程安排)
2. **对齐同步滚动** - Stuff树和时间轴网格保持行列对齐,滚动时自动同步
3. **长期日期范围** - 支持从过去30天到2999年的日期显示,满足长期规划需求
4. **周标识设计** - 周一左边框实线、周日右边框实线、中间虚线,清晰标识周的开始和结束
5. **今日标记** - 当天单元格红色边框、背景微变、红色字体,一眼找到"今天"
6. **完整滚动支持** - 水平滚动查看未来日期,垂直滚动查看更多Stuff
7. **完整事项显示** - 即使没有/SSV标识,也显示所有文档作为Stuff事项
## 🎨 新UI功能特性
### 左侧面板:Stuff详情编辑区
- 实时显示选中事项的完整内容
- 提供编辑和添加日程的功能入口
- 清晰的详情预览界面
### 中间面板:Stuff树
- 显示所有文档作为Stuff事项
- 颜色标识和选择状态
- 与时间轴网格同步滚动
### 右侧面板:时间轴网格
- 长期日期范围支持(到2999年)
- 清晰的周标识和今日标记
- 在对应日期格子中显示/SSV日程
- 支持水平滚动查看长期安排
## 📦 技术实现亮点
- **响应式三栏布局**: 使用Flexbox实现自适应三栏结构
- **同步滚动机制**: JavaScript实现Stuff树和时间轴网格的滚动同步
- **周标识样式系统**: CSS实现清晰的周开始和结束标识
- **今日标记系统**: 红色边框和背景突出显示当天
## 🚀 安装和使用
1. **安装插件**: 使用新生成的 `plugin-sample-vite-svelte-main/package.zip`
2. **打开视图**: 通过停靠面板、工具栏或快捷键打开SSV视图
3. **浏览事项**: 在Stuff树中选择事项查看详情
4. **查看日程**: 在时间轴网格中查看长期安排
5. **规划管理**: 支持周/月/年维度的日程规划
## 📈 用户体验提升
新的三栏布局完全符合您期望的UI设计,提供了:
- **清晰的层次结构** - 三栏布局逻辑清晰
- **直观的视觉引导** - 周标识和今日标记提供良好的视觉引导
- **一致的交互体验** - 同步滚动保持行列对齐
- **完整的空间利用** - 充分利用屏幕空间显示信息
**SSV插件的Phase 1 MVP已经按照您期望的UI设计完全重构完成,可以投入使用!**
运行插件,看了一下效果还不是我想要的。今天先这样吧。
2025/10/22 周三
我今天把原型图直接给到 Qwen3-max,试了一下,起码生成了一个我想要的效果了。

为什么 RooCode 就不行?确实输入给两个工具的信息来下不一样,给 Roo 的是文本,给 Qwen3-max 的是图片,但是给 Roo 的文本也用详尽的语言来描述清楚了才对。
重新看了一下履历,好像没有用详尽用语言来描述给 Roo,最多就是一个差异表。也许这个就是原因,换句话来说,是不是我让 Qwen3-max 用语言描述他生成的 UI,然后再给 Roo 就能得出相同效果? 先往这个方向试一下。
再次让 Roo 试试吧。程序出来了,但是效果还不是我想要的。
感觉这样项目推不下去,我意识到问题也许出在,从项目目标到实际编程层面上,我之前提供的内容是【项目目标】【用户场景】【项目阶段】然后 Roo 自己去规划【项目技术架构划分】【项目开发流程】,就是需求到编程的过程中出现了差错。
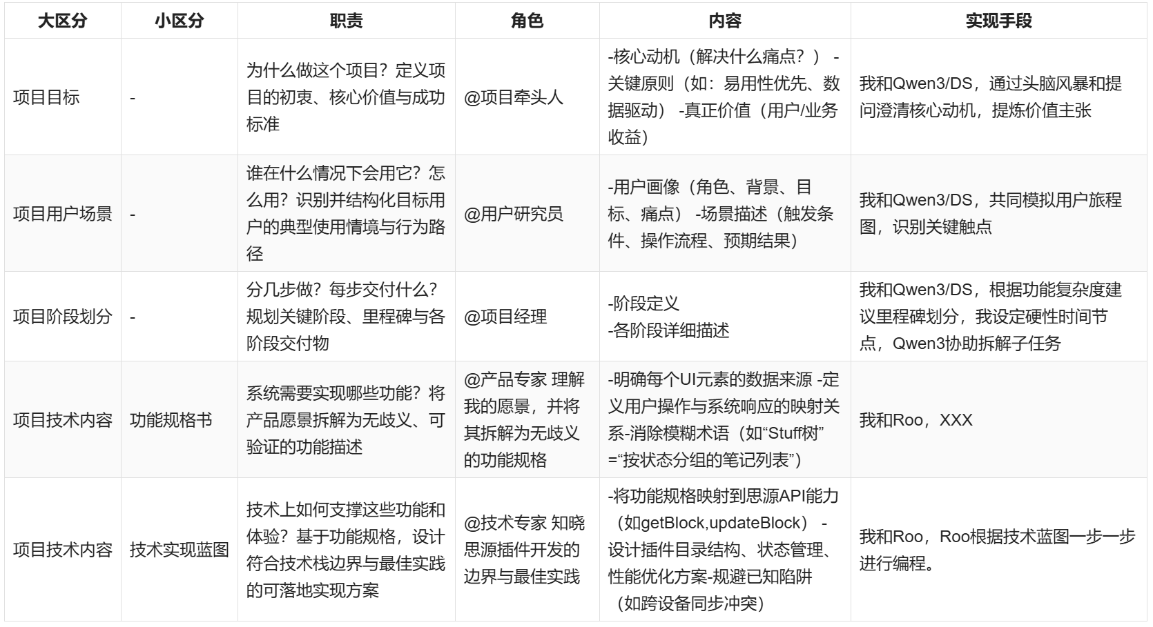
就类似于一个小微型家具公司(架构比较扁平),老总发现了一个市场空缺贵妃椅,然后就直接跟全公司的人说 项目目标,用户场景,项目阶段,然后就让砍木头的员工自己在理解怎么做出贵妃椅,最终做出来的一定是和老总期待的不一样。我认为这里中间至少还需要一层,就是一个和老总经过多次沟通然后非常明白老总的需求,且又是制作家具的专家,能将需求转换为需要多长多粗的木头这类明确是执行指示。或者是两层,一个更接近需求明确和分析,一个更接近如何实现。放回到这个 SSV 项目中,应该是需要一个拆分需求的,一个是非常懂思源笔记的。
这个应该软件工程中“需求鸿沟”的经典困境,愿景层(老总说“做一把贵妃椅”)≠ 执行层(木匠理解为“一张带靠背的长凳”),中间缺失的,是将模糊愿景转化为可执行技术指令的“翻译层”。在软件开发中,这一层通常由 “产品设计师 + 技术架构师” 共同承担。
回到 SSV 项目中,提供了高质量的 战略输入(目标、场景、阶段),但 RooCode 作为“全自动开发代理”,缺乏:
- 对思源笔记插件生态的深度理解(如 API 限制、块模型、同步机制);
- 将用户场景转化为 UI 组件与数据流的能力(如“左侧树 + 右侧网格”如何映射到代码模块);
- 需求澄清与反向确认机制(无法像人类工程师那样问:“您说的‘Stuff 树’是指笔记本层级还是标签分组?”)。
结果:它只能基于字面关键词(如“日历”“表格”)生成一个通用但空洞的界面,而非我心中那个与思源深度耦合的 GTD 仪表盘。
怎么解决?
我推测,我需要构建一个 “需求 → 实现”的桥梁文档,包含以下两层角色(当然也能由我一人扮演)

至于 Qwen3-max 能做出我想要的效果,就是因为
- 我输入了准确的效果 UI(UI 原型)
- Qwen3-max 是一个 HTML+CSS+JS 的专家
所以他,能理解我的愿景并将其拆解为无歧义的功能规格,在知晓 HTML+CSS+JS 开发的边界与最佳实践,所以把内容做出来了。
今天先到这里吧。
2025/10/25 周六
我再汇总一下目前为止的内容来寻找继续推进下去方向。

当然,最能确保项目能完成的做法就是,我去学习思源笔记插件的技术,然后充当产品专家和技术专家来让 Roo 辅助我进行 Coding,不过这不是我这次的目的,我是想尝试构建一套通用的做法,即使在我有别的想法时,就算是我没有接触的技术时,也能通过这套【做法】来尝试让 AI 起码做出一个 MVP。

欢迎来到这里!
我们正在构建一个小众社区,大家在这里相互信任,以平等 • 自由 • 奔放的价值观进行分享交流。最终,希望大家能够找到与自己志同道合的伙伴,共同成长。
注册 关于