插件:Achuan-2/siyuan-plugin-copilot: 思源笔记 AI Copilot 插件

SiYuan Copilot 插件支持在问答模式下,同时提问多个模型

这样就可以同时询问多个模型,汇总多个模型的不同回答,最终得到比单个模型回答更满意的内容,也节省了我与 ai battle、切换不同平台提问的时间。
比如目前我作为一个自媒体博主,写完文章初稿,把要点罗列清楚,我会让 AI 简单润色补充细节,过去往往要复制文章初稿到不同平台一个个询问
现在我就可以直接拖动文档到插件侧栏里,让其润色,同时查看不同 AI 模型的回答,最终选择比较适合的回答作为基石,再缝合下其他 AI 回答里的亮点,迅速完成一篇稿子。
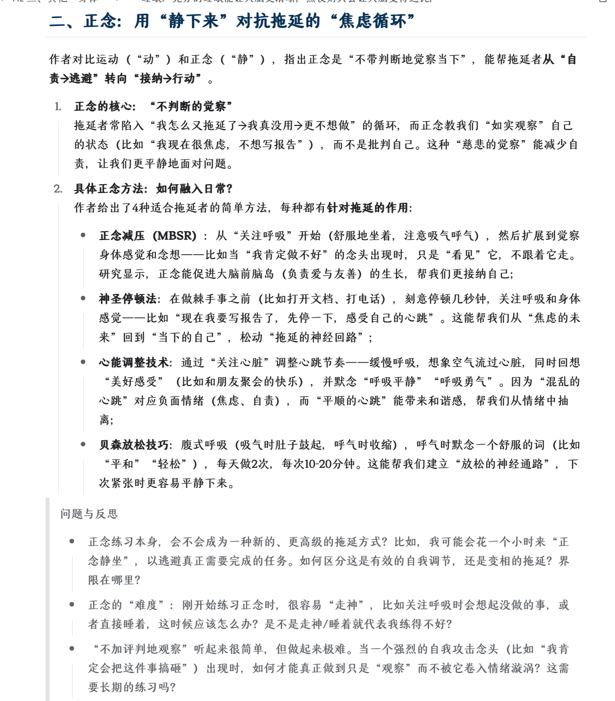
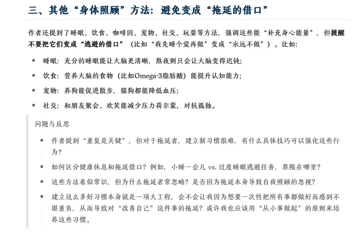
下面是一个整理读书笔记的例子
把《拖延心理学》的一章拖进插件侧栏里,让 AI 总结笔记

doubao 回答

gemini 回答

最终汇总后的笔记




欢迎来到这里!
我们正在构建一个小众社区,大家在这里相互信任,以平等 • 自由 • 奔放的价值观进行分享交流。最终,希望大家能够找到与自己志同道合的伙伴,共同成长。
注册 关于