<font face="黑体" color=green size=2> 版权声明:本文为博主原创文章,遵循 CC 4.0 by-sa
版权协议,转载请附上原文出处链接和本声明。
本文链接: http://blog.shiyi.online/articles/2019/08/14/1565796937508.html
应用场景
- 创建订单 10 分钟之后自动支付
- 订单超时取消
- .......等等...
实现方式
-
最简单的方式,定时扫表;例如每分钟扫表一次十分钟之后未支付的订单进行主动支付 ;
优点: 简单
缺点: 每分钟全局扫表,浪费资源,有一分钟延迟 -
使用 RabbitMq 实现 RabbitMq 实现延迟队列
优点: 开源,现成的稳定的实现方案;
缺点: RabbitMq 是一个消息中间件;延迟队列只是其中一个小功能,如果团队技术栈中本来就是使用 RabbitMq 那还好,如果不是,那为了使用延迟队列而去部署一套 RabbitMq 成本有点大; -
使用 Java 中的延迟队列,DelayQueue
优点: java.util.concurrent 包下一个延迟队列,简单易用;拿来即用
缺点: 单机、不能持久化、宕机任务丢失等等;
基于 Redis 自研延迟队列
既然上面没有很好的解决方案,因为 Redis 的 zset、list 的特性,我们可以利用 Redis 来实现一个延迟队列 RedisDelayQueue
设计目标
- 实时性: 允许存在一定时间内的秒级误差
- 高可用性:支持单机,支持集群
- 支持消息删除:业务费随时删除指定消息
- 消息可靠性: 保证至少被消费一次
- 消息持久化: 基于 Redis 自身的持久化特性,上面的消息可靠性基于 Redis 的持久化,所以如果 redis 数据丢失,意味着延迟消息的丢失,不过可以做主备和集群保证;
数据结构
- Redis_Delay_Table: 是一个 Hash_Table 结构;里面存储了所有的延迟队列的信息;KV 结构;K=TOPIC:ID V=CONENT; V 由客户端传入的数据,消费的时候回传;
- RD_ZSET_BUCKET: 延迟队列的有序集合; 存放 member=TOPIC:ID 和 score=执行时间戳; 根据时间戳排序;
- RD_LIST_TOPIC: list 结构; 每个 Topic 一个 list;list 存放的都是当前需要被消费的延迟 Job;
设计图

任务的生命周期
- 新增一个 Job,会在 Redis_Delay_Table 中插入一条数据,记录了业务消费方的 数据结构; RD_ZSET_BUCKET 也会插入一条数据,记录了执行时间戳;
- 搬运线程会去 RD_ZSET_BUCKET 中查找哪些执行时间戳 runTimeMillis 比现在的时间小;将这些记录全部删除;同时会解析出来每个任务的 Topic 是什么,然后将这些任务 push 到 Topic 对应的列表 RD_LIST_TOPIC 中;
- 每个 Topic 的 List 都会有一个监听线程去批量获取 List 中的待消费数据;获取到的数据全部扔给这个 Topic 的消费线程池
- 消息线程池执行会去 Redis_Delay_Table 查找数据结构,返回给回调接口,执行回调方法;
以上所有操作,都是基于 Lua 脚本做的操作,Lua 脚本执行的优点在于,批量命令执行具有原子性,事务性, 并且降低了网络开销,毕竟只有一次网络开销;
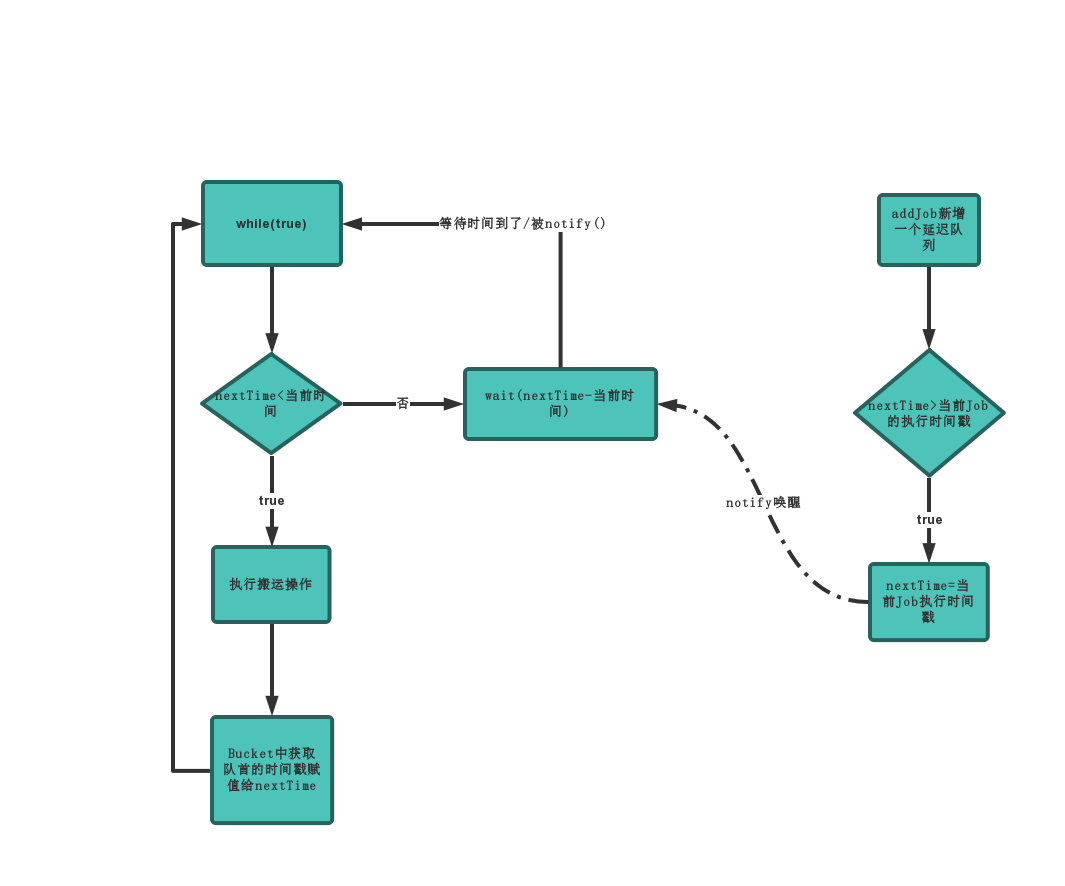
搬运线程操作流程图

设计细节
搬运操作
1.搬运操作的时机
为了避免频繁的执行搬运操作, 我们基于 wait(time)/notify 的方式来通知执行搬运操作;

我们用一个 AtomicLong nextTime 来保存下一次将要搬运的时间;服务启动的时候 nextTime=0;所以肯定比当前时间小,那么就会先去执行一次搬运操作,然后返回搬运操作之后的 ZSET 的表头时间戳,这个时间戳就是下一次将要执行的时间戳, 把这个时间戳赋值给 nextTime; 如果表中没有元素了则将 nextTime=Long.MaxValue ;因为 while 循环,下一次又会跟当前时间对比;如果 nextTime 比当前时间大,则说明需要等待; 那么我们 wait(nextTime-System.currentTimeMills()); 等到时间到了之后,再次去判断一下,就会比当前时间小,就会执行一次搬运操作;
那么当有新增延迟任务 Job 的时间怎么办,这个时候又会将当前新增 Job 的执行时间戳跟 nextTime 做个对比;如果小的话就重新赋值;
重新赋值之后,还是调用一下 notifyAll() 通知一下搬运线程;让他重新去判断一下 新的时间是否比当前时间小;如果还是大的话,那么就继续 wait(nextTime-System.currentTimeMills()); 但是这个时候 wait 的时间又会变小;更精准;
2.一次搬运操作的最大数量
redis 的执行速度非常快,在一个 Lua 里面循环遍历 1000 个 10000 个根本没差; 而且是在 Lua 里面操作,就只有一次网络开销;一次操作多少个元素根本就不会是问题;
搬运操作的防护机制
1.每分钟唤醒定时线程
在消费方多实例部署的情况下, 如果某一台机器挂掉了,但是这台机器的 nextTime 是最小的,就在一分钟之后( 新增 job 的时候落到这台机器,刚好时间戳很小), 其他机器可能是 1 个小时之后执行搬运操作; 如果这台机器立马重启,那么还会立马执行一次搬运操作;万一他没有重启;那可能就会很久之后才会搬运;
所以我们需要一种防护手段来应对这种极端情况;
比如每分钟将 nextTime=0;并且唤醒 wait;
那么就会至少每分钟会执行一次搬运操作! 这是可以接受的
LrangeAndLTrim 批量获取且删除待消费任务
1.执行时机以及如何防止频繁请求 redis
这是一个守护线程,循环去做这样的操作,把拿到的数据给线程池去消费;
但是也不能一直不停的去执行操作,如果 list 已经没有数据了去操作也没有任何意义,不然就太浪费资源了,幸好 List 中有一个 BLPOP 阻塞原语,如果 list 中有数据就会立马返回,如果没有数据就会一直阻塞在那里,直到有数据返回,可以设置阻塞的超时时间,超时会返回 NULL;
第一次去获取 N 个待消费的任务扔进到消费线程池中;如果获取到了 0 个,那么我们就立马用 BLPOP 来阻塞,等有元素的时候 BLPOP 就返回数据了,下次就可以尝试去 LrangeAndLTrim 一次了. 通过 BLPOP 阻塞,我们避免了频繁的去请求 redis,并且更重要的是提高了实时性;
2.批量获取的数量和消费线程池的阻塞队列
执行上面的一次获取 N 个元素是不定的,这个要看线程池的 maxPoolSize 最大线程数量; 因为避免消费的任务过多而放入线程池的阻塞队列, 放入阻塞队列有宕机丢失任务的风险,关机重启的时候还要讲阻塞队列中的任务重新放入 List 中增加了复杂性;
所以我们每次 LrangeAndLTrim 获取的元素不能大于当前线程池可用的线程数; 这样的一个控制可用用信号量 Semaphore 来做
Codis 集群对 BLPOP 的影响
如果 redis 集群用了 codis 方案或者 Twemproxy 方案; 他们不支持 BLPOP 的命令;
codis 不支持的命令集合
那么就不能利用 BLPOP 来防止频繁请求 redis;那么退而求其次改成每秒执行一次 LrangeAndLTrim 操作;
集群对 Lua 的影响
Lua 脚本的执行只能在单机器上, 集群的环境下如果想要执行 Lua 脚本不出错,那么 Lua 脚本中的所有 key 必须落在同一台机器;
为了支持集群操作 Lua,我们利用 hashtag; 用{}把三个 jey 的关键词包起来;
{projectName}:Redis_Delay_Table
{projectName}:Redis_Delay_Table
{projectName}:RD_LIST_TOPIC
那么所有的数据就会在同一台机器上了
重试机制
消费者回调接口如果抛出异常了,或者执行超时了,那么会将这个 Job 重新放入到 RD_LIST_TOPIC 中等待被下一次消费;默认重试 2 次;可以设置不重试;
超时机制
超时机制的主要思路都一样,就是监听一个线程的执行时间超过设定值之后抛出异常打断方法的执行;
这是使用的方式是 利用 Callable 接口实现异步超时处理
public class TimeoutUtil {
/**执行用户回调接口的 线程池; 计算回调接口的超时时间 **/
private static ExecutorService executorService = Executors.newCachedThreadPool();
/**
* 有超时时间的方法
* @param timeout 时间秒
* @return
*/
public static void timeoutMethod(long timeout, Function function) throws InterruptedException, ExecutionException, TimeoutException {
FutureTask futureTask = new FutureTask(()->(function.apply("")));
executorService.execute(futureTask);
//new Thread(futureTask).start();
try {
futureTask.get(timeout, TimeUnit.MILLISECONDS);
} catch (InterruptedException | ExecutionException | TimeoutException e) {
//e.printStackTrace();
futureTask.cancel(true);
throw e;
}
}
}
这种方式有一点不好就是太费线程了,相当于线程使用翻了一倍;但是相比其他的方式,这种算是更好一点的
优雅停机
在 Jvm 那里注册一个 Runtime.getRuntime().addShutdownHook(Runnable)停机回调接口;在这里面做好善后工作;
- 关闭异步 AddJob 线程池
- 关闭每分钟唤醒线程
- 关闭搬运线程 while(!stop)的形式
- 关闭所有的 topic 监听线程 while(!stop)的形式
- 关闭关闭所有 topic 的消费线程 ;先调用 shutdown;再 executor.awaitTermination(20, TimeUnit.SECONDS);检查是否还有剩余的线程任务没有执行完; 如果还没有执行完则等待执行完;最多等待 20 秒之后强制调用 shutdownNow 强制关闭;
- 关闭重试线程 while(!stop)的形式
- 关闭 异常未消费 Job 重入 List 线程池
优雅停止线程一般是用下面的方式
①、 while(!stop)的形式 用标识位来停止线程
②.先 调用 executor.shutdown(); 阻止接受新的任务;然后等待当前正在执行的任务执行完; 如果有阻塞则需要调用 executor.shutdownNow()强制结束;所以要给一个等待时间;
/**
* shutdownNow 终止线程的方法是通过调用Thread.interrupt()方法来实现的
* 如果线程中没有sleep 、wait、Condition、定时锁等应用, interrupt()方法是无法中断当前的线程的。
* 上面的情况中断之后还是可以再执行finally里面的方法的;
* 但是如果是其他的情况 finally是不会被执行的
* @param executor
*/
public static void closeExecutor(ExecutorService executor, String executorName) {
try {
//新的任务不进队列
executor.shutdown();
//给10秒钟没有停止完强行停止;
if(!executor.awaitTermination(20, TimeUnit.SECONDS)) {
logger.warn("线程池: {},{}没有在20秒内关闭,则进行强制关闭",executorName,executor);
List<Runnable> droppedTasks = executor.shutdownNow();
logger.warn("线程池: {},{} 被强行关闭,阻塞队列中将有{}个将不会被执行.", executorName,executor,droppedTasks.size() );
}
logger.info("线程池:{},{} 已经关闭...",executorName,executor);
} catch (InterruptedException e) {
logger.info("线程池:{},{} 打断...",executorName,executor);
}
}
BLPOP 阻塞的情况如何优雅停止监听 redis 的线程
如果不是在 codis 集群的环境下,BLPOP 是可以很方便的阻塞线程的;但是停机的时候可能会有点问题;
假如正在关机,当前线程正在 BLPOP 阻塞, 那关机线程等我们 20 秒执行, 刚好在倒数 1 秒的时候 BLPOP 获取到了数据,丢给消费线程去消费;如果消费线程 1 秒执行不完,那么 20 秒倒计时到了,强制关机,那么这个任务就会被丢失了; 怎么解决这个问题呢?
①. 不用 BLPOP, 每次都 sleep 一秒去调用 LrangeAndLTrim 操作;
②.关机的时候杀掉 redis 的 blpop 客户端; 杀掉之后 BLPOP 会立马返回 null; 进入下一个循环体;
不足
- 因为 Redis 的持久化特性,做不到消息完全不丢失,如果要保证完成不丢失,Redis 的持久化刷盘策略要收紧
- 因为 Codis 不能使用 BLPOP 这种阻塞的形式,在获取消费任务的时候用了每秒一次去获取,有点浪费性能;
- 支持消费者多实例部署,但是可能存在不能均匀的分配到每台机器上去消费;
- 虽然支持 redis 集群,但是其实是伪集群,因为 Lua 脚本的原因,让他们都只能落在一台机器上;
总结
-
实时性
正常情况下 消费的时间误差不超过 1 秒钟; 极端情况下,一台实例宕机,另外的实例 nextTime 很迟; 那么最大误差是 1 分钟; 真正的误差来自于业务方的接口的消费速度 -
QPS
完全视业务方的消费速度而定; 延迟队列不是瓶颈
项目已经开源 ,源码地址: RedisDelayQueue
接入方法:
欢迎来到这里!
我们正在构建一个小众社区,大家在这里相互信任,以平等 • 自由 • 奔放的价值观进行分享交流。最终,希望大家能够找到与自己志同道合的伙伴,共同成长。
注册 关于