优化排版时,只能在英文与汉字中间自动添加空格, 应该再添加以下优化:汉字中间的空格自动删除
优化排版 - 汉字空格
相关帖子
-
-
-
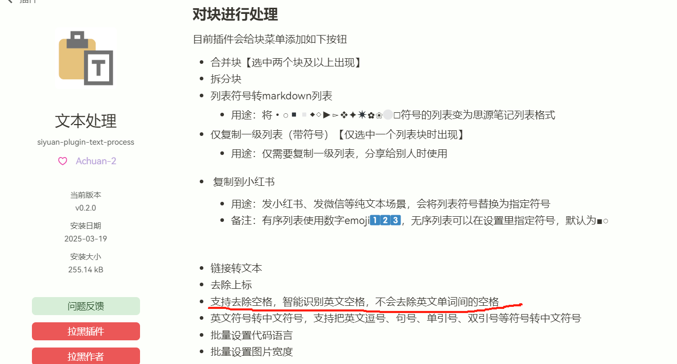
没有吗,那应该是我记错了。找时间重新去看看。我确实看到有说在块菜单里面有按钮可以处理块,就是点击块标或者CTRL+/可以唤出块菜单,往下翻找到插件,在里面有插件添加的功能菜单。
之前写了一个插件用来去掉空格的,后来在集市下架了,仓库地址是 emptylight370/sy-format-helper: 格式化思源文本块,可以在块标的插件菜单里面点击去掉空格,不过现在只对单个块有效。把最新的 release 下载之后解压到插件文件夹,记得把解压出来的文件夹重命名为
sy-format-helper,不然会无法启用插件。



欢迎来到这里!
我们正在构建一个小众社区,大家在这里相互信任,以平等 • 自由 • 奔放的价值观进行分享交流。最终,希望大家能够找到与自己志同道合的伙伴,共同成长。
注册 关于