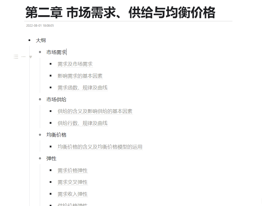
现象:
- 脑图在缩小的时候字体容易重叠;放大也只是改变线条长度,字体并没有放大,且脑图放大的时候虽然能调整图表高度还是不太方便查看。如下图所示:
建议:
- 一方面建议后续优化以便更好的显示,
- 另一方面建议考虑添加功能:脑图“在新标签页打开查看”“全屏查看”类似功能。






Latke 是一款以 JSON 为主的 Java Web 框架。
IDEA 全称 IntelliJ IDEA,是一款 Java 语言开发的集成环境,在业界被公认为最好的 Java 开发工具之一。IDEA 是 JetBrains 公司的产品,这家公司总部位于捷克共和国的首都布拉格,开发人员以严谨著称的东欧程序员为主。
DNSPod 建立于 2006 年 3 月份,是一款免费智能 DNS 产品。 DNSPod 可以为同时有电信、网通、教育网服务器的网站提供智能的解析,让电信用户访问电信的服务器,网通的用户访问网通的服务器,教育网的用户访问教育网的服务器,达到互联互通的效果。
设计模式(Design pattern)代表了最佳的实践,通常被有经验的面向对象的软件开发人员所采用。设计模式是软件开发人员在软件开发过程中面临的一般问题的解决方案。这些解决方案是众多软件开发人员经过相当长的一段时间的试验和错误总结出来的。
SVN 是 Subversion 的简称,是一个开放源代码的版本控制系统,相较于 RCS、CVS,它采用了分支管理系统,它的设计目标就是取代 CVS。
有什么新发现就分享给大家吧!
百度应用引擎(Baidu App Engine)提供了 PHP、Java、Python 的执行环境,以及云存储、消息服务、云数据库等全面的云服务。它可以让开发者实现自动地部署和管理应用,并且提供动态扩容和负载均衡的运行环境,让开发者不用考虑高成本的运维工作,只需专注于业务逻辑,大大降低了开发者学习和迁移的成本。
域名(Domain Name),简称域名、网域,是由一串用点分隔的名字组成的 Internet 上某一台计算机或计算机组的名称,用于在数据传输时标识计算机的电子方位(有时也指地理位置)。
MySQL 是一个关系型数据库管理系统,由瑞典 MySQL AB 公司开发,目前属于 Oracle 公司。MySQL 是最流行的关系型数据库管理系统之一。
Git 是 Linux Torvalds 为了帮助管理 Linux 内核开发而开发的一个开放源码的版本控制软件。
Markdown 是一种轻量级标记语言,用户可使用纯文本编辑器来排版文档,最终通过 Markdown 引擎将文档转换为所需格式(比如 HTML、PDF 等)。
OAuth 协议为用户资源的授权提供了一个安全的、开放而又简易的标准。与以往的授权方式不同之处是 oAuth 的授权不会使第三方触及到用户的帐号信息(如用户名与密码),即第三方无需使用用户的用户名与密码就可以申请获得该用户资源的授权,因此 oAuth 是安全的。oAuth 是 Open Authorization 的简写。
Telegram 是一个非盈利性、基于云端的即时消息服务。它提供了支持各大操作系统平台的开源的客户端,也提供了很多强大的 APIs 给开发者创建自己的客户端和机器人。
ReactiveX 是一个专注于异步编程与控制可观察数据(或者事件)流的 API。它组合了观察者模式,迭代器模式和函数式编程的优秀思想。
强迫症(OCD)属于焦虑障碍的一种类型,是一组以强迫思维和强迫行为为主要临床表现的神经精神疾病,其特点为有意识的强迫和反强迫并存,一些毫无意义、甚至违背自己意愿的想法或冲动反反复复侵入患者的日常生活。
心是产生任何想法的源泉,心本体会陷入到对自己本体不能理解的状态中,因为心能产生任何想法,不能分出对错,不能分出自己。
frp 是一个可用于内网穿透的高性能的反向代理应用,支持 TCP、UDP、 HTTP 和 HTTPS 协议。
CentOS(Community Enterprise Operating System)是 Linux 发行版之一,它是来自于 Red Hat Enterprise Linux 依照开放源代码规定释出的源代码所编译而成。由于出自同样的源代码,因此有些要求高度稳定的服务器以 CentOS 替代商业版的 Red Hat Enterprise Linux 使用。两者的不同在于 CentOS 并不包含封闭源代码软件。
PWA(Progressive Web App)是 Google 在 2015 年提出、2016 年 6 月开始推广的项目。它结合了一系列现代 Web 技术,在网页应用中实现和原生应用相近的用户体验。
Logseq 是一个隐私优先、开源的知识库工具。
Logseq is a joyful, open-source outliner that works on top of local plain-text Markdown and Org-mode files. Use it to write, organize and share your thoughts, keep your to-do list, and build your own digital garden.
持续集成(Continuous Integration)是一种软件开发实践,即团队开发成员经常集成他们的工作,通过每个成员每天至少集成一次,也就意味着每天可能会发生多次集成。每次集成都通过自动化的构建(包括编译,发布,自动化测试)来验证,从而尽早地发现集成错误。
ngrok 是一个反向代理,通过在公共的端点和本地运行的 Web 服务器之间建立一个安全的通道。
Tomcat 最早是由 Sun Microsystems 开发的一个 Servlet 容器,在 1999 年被捐献给 ASF(Apache Software Foundation),隶属于 Jakarta 项目,现在已经独立为一个顶级项目。Tomcat 主要实现了 JavaEE 中的 Servlet、JSP 规范,同时也提供 HTTP 服务,是市场上非常流行的 Java Web 容器。
欢迎来到这里!
我们正在构建一个小众社区,大家在这里相互信任,以平等 • 自由 • 奔放的价值观进行分享交流。最终,希望大家能够找到与自己志同道合的伙伴,共同成长。
注册 关于