我的 dailynote 流程(适合思源笔记软件 / 欢迎讨论)

本贴最后更新于 1250 天前,其中的信息可能已经天翻地覆

我的 Dailynote 流程

  1. 我突然想记录一个我的专属笔记流程。
  2. 打开日记,在今天的页面上开始记录。
  3. 我给先这个笔记想了一个具体、贴切的题头:我的Dailynote流程(遵循 Zettel题头的命名原则
  4. 在日记页面中另起一个无序列表,然后打出 【【+我的Dailynote流程,点击新建页面。此时我得到了名为 我的Dailynote流程 的空白文档(我叫它一个 Zettel),同时日记中得到的是连向这个标题的 传递型双链
    (注意:第一个双链的新建文档可以放到一个我的主题——满足了我想全览建过的所有主题的需求)
  5. 点开这个标题双链,进入页面开始编辑。
  6. 我想了想,这个流程和这些已有的主题有关:笔记记录方法 Zettelkasten 笔记记录规范(每个主题也都在单独的页面中写成),所以我给本文开头写上链接这些主题的标签(标签说明,见 笔记标签原则)。
  7. 然后开始写正文:1. 我突然想记录一个我的专属笔记流程...(正文说明,见 Zettel正文的写作原则
  8. 写的过程中,我按照自己的心流,想起来就链接以前的相关内容、引用之前的 Zettel 中写过的话。
  9. 写完了,如果有参考文献,我会在末尾加入。这篇文章没有参考文献,我直接结束,退出页面。
  • 以上,就是一个 Zettel 在我日记 + 笔记本中的诞生。
  • 但有时我觉得要新记的内容很少,不至于单开一个文档,而只是想积累一个小知识点(单词、好句子、小技巧),则使用方法二记录。

方法二

  • 此方法适用于特别碎片的积累(比如新学的词汇、看到的好句子摘抄、零碎的想法)。
  • 标签(即相关传递型双链的集合)+正文 的形式,直接写在 daily note 中。
    • 这个形式就是 deerain 在文章一开始讲述的简单流程*
    • 标签格式参考 笔记标签原则
    • 建议全部采用无序列表
  • 示例:image20220716165037fhdvjnq.png

定期整理

  • Zettels 需要定期整理。目的是:

    • 整理每个 Zettel 的标签,将标签转换为具体内容的联系。
    • 对相关的 Zettel 做个汇总,制作高级 Zettel。
  • 采用 MOC 的思想来制作高级 Zettel。(见 MOC(map of contents)

  • 当然,我也可以选择不整理——因为 标签 已经帮我将整理压力推到了未来任何想整理的时间。

总结

  • 这个流程吸取了 Zettelkasten(见下面)笔记记录思想的精华,利用并贴合了思源软件的特点、优点,一定程度上摆脱了该思想的时代技术局限性(如,一个 Zettel 的长度、严格的原子性规则、题头 ID 只是一串数字,详见 为什么Zettelkasten和双链笔记无关)。
  • 可以说完全满足了我当下无压记录的要求(见 这个流程的记录压力分析)。
  • 这个流程不是把所有内容都放在 dailynote 日记页面中,大大精简了日记页面,让日记突出了日记的功能(见 真正发挥Dailynote的日记功能

以下是效果图


  • 日记页面效果(蓝色标题是双链标签):

image.png

  • Zettel 页面效果:

image.png

  • 另一个有代表性的 Zettel 页面(蓝色标题是双链标签的集合):

    image.png

  • 反链面板效果:

    image.png

  • 关系图效果:image.png


以下是附录


1. Zettelkasten

  • 引言:Zettelkasten(德语,纸片盒)是 Zettel(纸片)的集合,是一种科学高效的笔记记录方法。

    • 如何达到阅读、学习的短期 + 长期记忆的效果?答案是做笔记。

      做笔记的原则——主要是浓缩重述,而不是摘抄。这个过程训练了自己对框架、模式的关注。会有更多敏感的发现。
      ——尼克拉斯·卢曼(Niklas Luhmann),learning how to read

1.1 Zettelkasten 理论要素

  1. 超文本(hypertext)——文本之间有链接:相互解释、拓展、

  2. 原子性:每个 Zettel(纸条)有且只有一个知识点(思想)。——我的知识海洋的最小组成单位

    每个原子构成思想的网

    原子性规则的含义:确保内容层和笔记之间的边界是一致的,并且是明确的

    【注意:原子性的作用主要是为了链接的清晰。现在的软件双链技术有了 块链接 能力,我们可以链接笔记内任意一个段落,不需要严格遵守“原子性”规则。】

  3. 它和人一一对应

    一个人只有一个 zettelkasten。它是个人思考的工具

1.2 一个 Zettel 的组成

  1. Unique identifier

    ——【唯一性】是唯一的要求。

  2. Body

    • 自己的话来写——转化成自己的思想
    • 一个 zettel 是一个思想。(原子性:每个 Zettel(纸条)有且只有一个知识点(思想)。——我的知识海洋的最小组成单位)
    • 记录知识,不是信息。
  3. Reference

    找个管理 reference 的工具更好。(有待探索)

1.3 建立纸片间的链接

  • 每个新 Zettel 都要与旧的建立联系。

    链接的过程,其实也是创造知识的过程;还能锻炼人的记忆力、对模式的感知力。

  • 链接的原因一定要交代清楚

    有意义的链接。

    让日后回看的自己信任这个链接。否则就是一个不好的习惯。

1.4 定期整理 Zettels

(也就是本流程中的“定期整理”)

2. 这个流程的记录压力分析

  • 当下的压力(几近于无):

    1. 确定 Zettel 标题的压力

      • 细化标题(压力来自标题命名——最好和内容高度相关)。
      • 如果是定期整理,那就几乎没有压力——标题只当作是唯一 ID 使用,内容无所谓(但这也增大了很多未来的整理压力,不推荐)。
    2. 确定标签的压力

      • 标签要链接到相似主题页面(压力来自于检索已有的相关 Zettel)
      • 但是压力可以减少:链接第一时间想到的主题/旧 Zettel 即可,不用纠结于“现在就得尽量标记所有可能的 Zettel”
  • 未来的压力:

    1. 确定正文链接的压力(考虑应该链接到哪里)

      • 这是必要的,是思想的具象化体现——笔记作为“第二大脑”的意义所在。
      • 不考虑也行,这个压力已经被 Zettel 标签 转移到——未来任何我想整理、有需求的时间。
    2. 整理链接的压力

      • 高级 Zettel 制作
      • Zettel 中具体的链接补充、调整。

3. Zettel 题头的命名原则

动态:在日记中,使用动态反链建立传递型双链,链接题头。

独特:题头反链用独特的题目。

清楚:做到 清楚代表该 Zettel 内容

唯一:题头反链作为这个 Zettel 的 唯一标识符 (深层的代码是唯一的,表面的文字最好也唯一)。

4. 笔记标签原则

标签以“事后的主题整理”这一目的而建立,将本 Zettel 全部传递到相关联的 Zettel 页面。

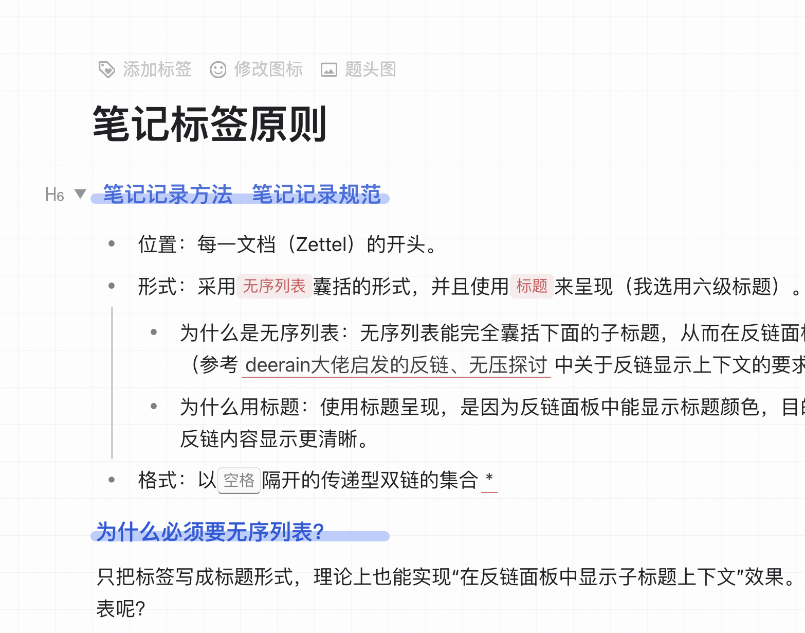
  • 位置:每一文档(Zettel)的开头。

  • 标签内容:将 Zettel 归类到所有可能的范围。即,以传递型双链形式列出所有和它相联系的旧 Zettel 文档。

  • 格式:

    1. 以空格隔开的传递型双链的集合。

      • 传递型双链,目的是把正文内容传递到相关主题.
      • 单独一行,除空格外,不加入其他非反链内容,这是为了反链模版中能显示其上下文。
      • 注意:markdown 语法里的 *^ 等行内效果也属于非反链内容!
    2. 使用标题来呈现(我选用六级标题)。

    • 原因一:标题能囊括下面的子标题,从而在反链面板中显示清晰的子标题上下文。(参考 deerain 大佬启发的反链、无压探讨中关于反链显示上下文的要求

    • 原因二:反链面板中能显示标题颜色(zhang_liang 主题的特效)。使用标题呈现,能让标签更醒目,从而使反链内容显示更清晰。(当然,相比于标签颜色,最好是让文档名也能在反链面板以特殊颜色显示,欢迎有兴趣的大佬们提供相关代码/模版/挂件)

      如下图,每个页面的蓝色标签让反链面板更有可读性。image202207140152406j9y0pr.png

    • 注意:标签下的正文要确保是标签的子内容(标签标题囊括正文)。否则会影响反链面板的上下文显示。

      若要在下面添加别的标题,可以在标题前面加个点(无序列表)。(如下图的“内容二”是个二级标题)

      image20220714011742yetemny.png

4.1 什么时候该记录标签,什么时候不该?

  • Zettel 待整理时,给它加上标签。

  • 整理完后去掉标签。

  • 原因:标签的作用最终不是为了链接思想,而是为了方便日后的整理。

    • 标签的存在,及时创建了可能的链接,避免孤立的 Zettel 日后被遗忘。
    • 这也是为什么大费周章地规定标签格式,都是为了日后整理时在反链面板上清晰呈现 Zettel 主要内容。

4.2 为什么必须确保正文是标签标题的子内容?

只把标签写成标题形式,同时下面是标签标题的子内容。这样能实现“在反链面板中显示子标题上下文”效果。

  • 因为后面如果出现新的高级标题,就会打断标签标题的囊括,结果导致反链面板上下文显示不完整。

    示例:下面是我记过的“笔记标签原则”页面(旧的草稿,不要被其中内容误导):

    image20220714005046c4gviyg.png

    下面是我在“笔记记录方法”的反链面板查看到的“笔记标签原则”文档反链:image20220714002007sb97vnm.png

    你会发现“为什么必须要无序列表”这个内容没有显示到反链面板中(标签标题的囊括被新的标题打断了)。这是我不希望的。(我希望每个 Zettel 都能在反链面板中完整显示,不变残疾,以防未来某天整理出现遗漏)。

5. Zettel 正文的写作原则

  • 以页面为单位:点开题头的动态双链,在页面里写正文。

  • 块型写作:结合思源笔记的块属性特点(每一个段落均可成为一个块,通过 无序列表 可以方便地创建各个长度的块),使用无序标题作为块的划分方式(方便日后的笔记对各个大小块的灵活引用)。

    ——思源细致的块划分特点,双链可以链接到任意文档中的任意块。有了这一特点,我们便【不需要严格遵守传统 Zettelkasten 的“原子性”原则】

  • 文内引用:引用其他 Zettel 的正文,链接之前笔记的具体内容(不要链接题头,只要是链接了这个页面中的随意内容,那正反链两个页面就会建立联系)

    • 和传统 Zettelcasten 的引用方式不同(它引用的是题头 ID),但这样的引用并不清晰。
  • 静态引用:除特殊情况,正文一律使用静态双链,以免正文内容随着反链题头而改变。

  • 链接时要在上下文写清楚必要的链接原因。

6. MOC(map of contents)

  • 定义:这是一个索引(内容关联体系),以主题式来归纳整理笔记。

  • 思想:面向主题的思想

    ——MOC 的作用不是把笔记分类,而是把多个有一定联系的碎片思想(Zettel)汇总成一个主题,也被我称为高级 Zettel。

  • 方法(如何创建高级 Zettel):将相关联的 Zettel 链接们,(通过一定的文字解释)清楚地关联起来(类似于创建一个主题的目录)。

    • 高级 Zettel 也是一个卡片(zettel),有题头、正文、reference。
  • 注意:新增的内容主要服务于对链接的关联。

Reference

  1. MOC - 管理链接而非本体 · 语雀

7. 真正发挥 Dailynote 的日记功能

  • 灵感:让 Dailynote 的功能成为对每日生活的记录,回忆的流水。

    • Dailynote 的主要目的,专注为记录点滴、留念。
    • 其 Zettel 的功能迁移到新建双链时生成的 新建文档 中(一个文档就是一个 Zettel)。
    • 每日复盘,记录收获,链接到收获页面。
  • 记录方式:

    • 日记注意多记录生活,为了日后可能的回忆留念。
    • 日记中保留新文档的链接,直接点开新建文档开始编辑。新 Zettel 结构遵循 Zettel 记录方法与规范
  • 好处:

    • 反链模版少了以日期为题的页面展示,更简洁明了。

    • 日记页面也更简洁,更突出点滴,而不是把点滴埋没在动辄一大片的笔记。

    • 由于思源笔记关系图的节点是 文档名 的特点,上述操作使得关系图中的节点名不再是日期,而是一个个 Zettel 的名字!(很重要,这才是思想的链接!)

      • 唯一一个日期也提供了有用信息——记录了首次创建该 Zettel 的时间。
    • 综上,日记本(记录点滴)、笔记本(记录所学)和 第二大脑(链接思想)兼得,完美。

8. 为什么 Zettelkasten 和双链笔记无关

  1. 编号无必要——受当时科技的局限性所以需要
  2. 草稿无必要——电子记录,不需要记两次
  3. Zettel 长度更灵活
  4. 原子性不必要——原子性的作用主要是为了链接的清晰。现在的软件双链技术(尤其思源)有了 块链接 能力,我们可以链接笔记内任意大小的 块内容,所以不需要对笔记进行人工拆分。
  • 但仍有精华可取:
    • 思想的链接,树状笔记变网状思维的思想
    • MOC 思想(高级 Zettel)
    • 定期整理——和自己对话;温故知新的思想。
    • 甚至 原子性的思想记录 也有道理,只不过不要拘泥即可。

Reference

  1. 王树义老师的讲解
  • 思源笔记

    思源笔记是一款隐私优先的个人知识管理系统,支持完全离线使用,同时也支持端到端加密同步。

    融合块、大纲和双向链接,重构你的思维。

    28441 引用 • 119746 回帖

相关帖子

欢迎来到这里!

我们正在构建一个小众社区,大家在这里相互信任,以平等 • 自由 • 奔放的价值观进行分享交流。最终,希望大家能够找到与自己志同道合的伙伴,共同成长。

注册 关于
请输入回帖内容 ...
  • Rayalizing

    谢谢建议,我近期会发布 2.0 版本,目的是解决这个 dailynote 流程的一些问题。我反而会对格式要求更激进一些,到时候会解释。可以关注一下,换个地方讨论~

    1 回复
  • 其他回帖
  • Rayalizing

    不敢苟同,只能说笔记记录方法见仁见智吧。

    我目前实践下这个流程也没有觉得它费时间。(打标签很多时候只需要打出两个字就够了,你可以实践下试试)。

    看到你说“双链更多是表明 A 与 BCD 有关系”以及下文后,我觉得你可以再多体会一下双链在笔记记录中的角色(不只是链接,也是文本),希望我的 流程描述 以及背后的 原因解释 可以帮到你。

    我的标签在整理后是要删掉的(因为我整理后链接了精确的块内容,并且在上下文解释清楚了为什么链接这个块内容);具体、清晰的 Zettel 标题是不是也可以让你直观看出它和标签的联系呢?当你体会一下这些做法的原因,你就不会说它严格,也不会问出唯一性打破、交叉问题。

    1 回复
  • wslrj

    你说的对我也有一定的启发,自从用双链以来好像一直过度依赖碎片化 + 整理的模式来建立体系,其实对于学习一些体系容易明确的主题,一开始完全可以从资料目录以及自己的理解中建立体系结构,记录时直接引用到体系中的某个节点,而不用阶段性的整理

    1 操作
    wslrj 在 2023-01-13 13:47:28 更新了该回帖
  • Rayalizing 1 赞同

    整理折磨的问题,我会定期整理高级 Zettel,这就是对知识体系化整理的过程。

    其次你说到的“词汇积累”双链,我不会整理这个。到我需要复习的时候,它也不需要按照什么方式排序。我只需要用一个 随机复习 的模版就好了(模版集市中有)

    这里提到 词汇积累 这个双链,纯粹是因为它是前文所说“特别碎片知识”的一个例子。真正特别碎片的其他知识不会像词汇积累这么多。

    2 回复
  • 查看全部回帖