为了减轻理解负担,下文只描述渐进学习的一种流程。
渐进阅读
是什么
渐进阅读(Incremental Reading)也称增量阅读,是一种将阅读过程分解的学习技巧,它使学习者能同时阅读多篇文章而不遗忘文章内容。
做什么
具体的执行步骤为:
-
获取内容,拆分阅读——将系统知识还原成碎片
- 导入文章
- 拆分阅读
-
摘录关心内容,转写融入理解——创造性阐述
- 摘抄片段
- 改写提问
-
将理解转为长期记忆——间隔复习
- 主动记忆
- 间隔重复
注意!这些步骤不是连续进行的,完全可以先导入文章,隔天随便看看,大后天摘抄……
如果你有一堆文章想阅读,但总想着等待一个完美的阅读时机,那么不妨先看看这篇三千字的短文。
如果你有大段的空闲时间,可以先试着阅读这篇文章体验一下。
要什么
执行下文实践内容所需准备如下:
| 名称 | 版本 | 链接 | 说明 |
|---|---|---|---|
| 思源笔记 | 3.0.10 | 官网下载 | 不更新说不定也能用,先试试呗 |
| 渐进学习插件 | 0.15.55 | 插件介绍 | 打开设置-集市-信任在 插件中搜索下载 |
| 番茄工具箱插件 | v0.20.32 | 插件介绍 | 注意!没必要读完介绍再使用 |
| 思源导入拓展 | 1.1.15 | 下载拓展 | 在 设置-关于中找到 API token 填入拓展 |
| 渐进阅读流示范 | 230906 | 知乎链接 | 示例文章 |
为什么没有大段的理论细节?请读者掌握下方流程后自行实践学习,这篇文章是个不错的开始。
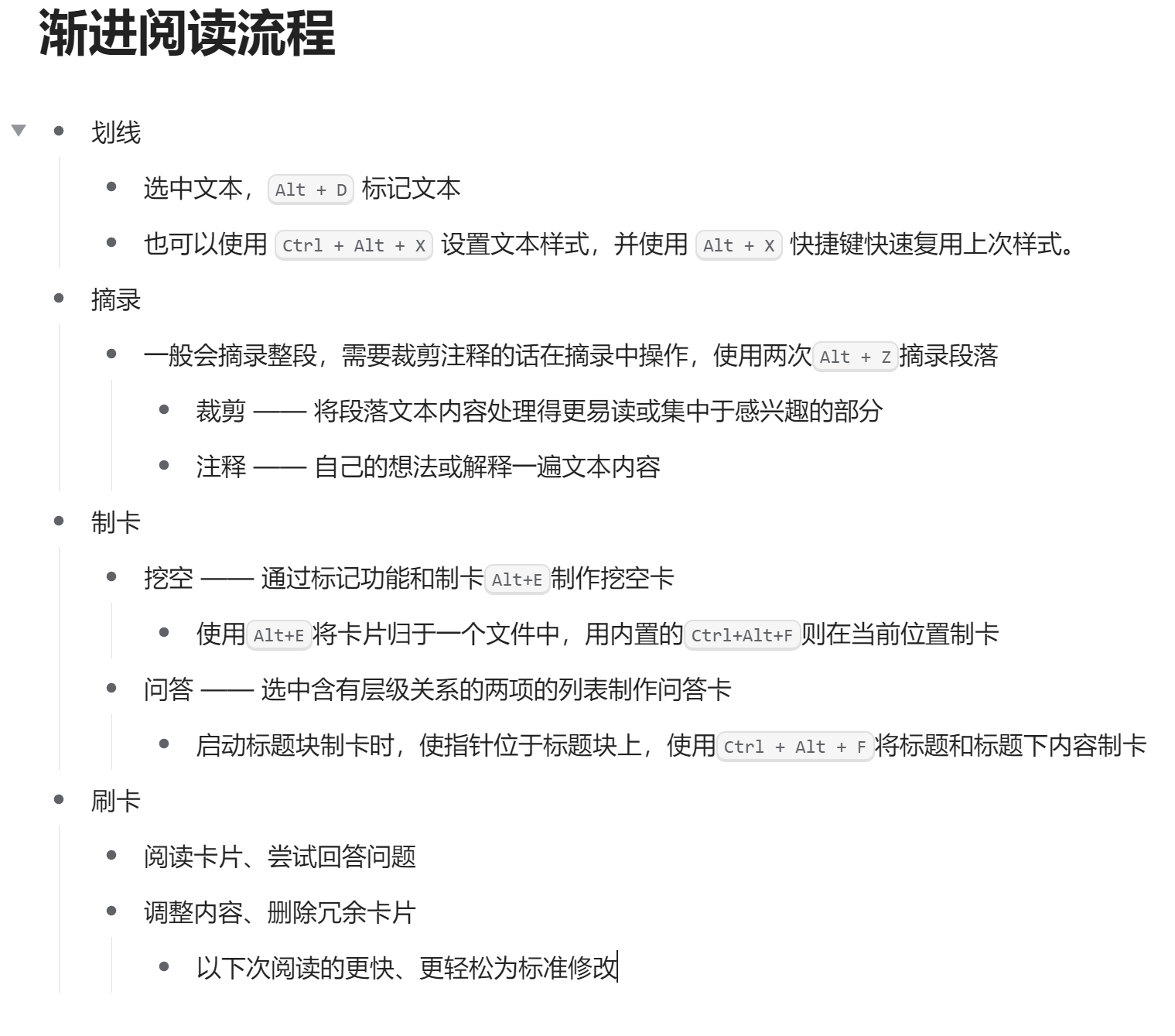
快速上手渐进阅读
此处假设读者已下载安装思源笔记、安装启用了两个插件且配置好了浏览器拓展的参数。
调教插件
以下是本文中对插件的设置改动,此后将假设读者已启用这些选项。
先在右上角搜索图标 🔍 旁找到 插件,然后根据 插件-管理-渐进学习->设置的路径开启两个选项:
- 分片内制卡,放于分片的子文档内
- 制卡、摘抄在原文处做标记
底下的图标开关仅开启以下五项:
- 打开目录 📂
- 上/下一个分片 ← →
- 打开本书的闪卡 ⚡
- 换一本书看 📚
然后是 插件-管理-番茄工具箱->设置中的两项:
- 闪卡工具
- 闪卡优先级
此处简要说明调整原因:确保问题可溯源、简化阅读操作、允许推迟和移除问题。
此处的
闪卡和问题几乎是同义词,作用是通过练习以巩固记忆,基本类型有问答和挖空
导入文章
首先确保思源笔记已启动,并已有用于存放导入文章的笔记本。
如果你未拥有合适的笔记本存放导入文章:
可移动光标到
文档树处,点击更多-新建笔记本以创建笔记本。
然后在浏览器点击 思源拓展,确认参数是否已经填写,并在下拉框中绑定了相应的笔记本。
浏览器拓展中的
思源拓展图标与软件是一致的,若安装后未发现图标,可点击浏览器右上角类似拼图 🧩 的图标寻找确认。
最后打开示例文章——示范:我的渐进阅读工作流程 - Thoughts Memo
单击拓展,点击 Send to SiYuan,等待顶部的蓝色悬浮窗消失,文章便大概率导入成功了。
拆分文章
在右上角搜索 🔍图标旁找到渐进学习插件的菜单。
点击含有 添加……文档的选项即可拆分当前打开的文章。
点击选项后会弹出再次确认添加的弹窗,在弹窗中可通过三个输入框设置拆分参数。
拆分参数决定拆分片段的内容量,需要注意的是——三种拆分不是独立的。
拆分方法是自上而下组合使用的,即先按标题拆分,再按块(可以理解为段落)和字数拆分。
此处默认使用 标题拆分方式,点击含 添加文档字样的按钮后,即可拆分并添加文档到渐进阅读流程中。
阅读摘抄
渐进阅读时会在不同的 分片、摘抄中移动,有时还会先打开 目录选择感兴趣的部分阅读。
在添加文档后,原文会被设置为不可修改状态(只读模式),该模式可通过文档右上角的锁型图标 🔒切换。
添加文档后会在原文下添加并打开一个文档,其中 pieces-开头的 文档下的子文档被称为 分片。
通常第一个分片为文档第一个标题前的内容,该分片不在生成的目录中,需要重新拆分才能创建该分片。
初次打开分片时,有四个不同寻常的东西需要读者了解:
- 文件名——序号标记
[0]和内容的前几个字(通常是标题),可以改动 - 元信息——即通过
---包裹的内容,是插件引入时添加的,删不删随你 - 星号
* —— 这是指向原文的链接,通过它可以找到原文内容 - 分片底部按钮——如果你未调整过会有很多按钮
本文只用到了以下选项:
- 打开目录 📂
- 上/下一个分片 ← →
在分片中你可以随意的改动。阅读时可以打开相邻分片顺序阅读,或者点击目录按钮先阅读感兴趣的章节。
此处我们先点击底部第一个按钮 📂 打开目录,选择 阅读文章这一章进行阅读和摘抄。
根据笔者习惯在删去一些图片,修改文本后,一个分片就被调整的差不多了。
注意保留标题,即第一行字更大的加粗黑色文本,通过其后的星号链接可以方便我们随时阅读原文。
你也可以不改动分片内容,而是先通过Alt+Z快捷键将光标所在段落摘抄。摘抄生成的文件会出现在原文档下方,出现在名字由 digest-开头的子文档中。
摘抄作为阅读的最小单位,会在首次复习后会根据 你的反馈或 优先级设置决定下次复习的时间。而复习的方法就是按下 Alt+0或者底部按钮中的闪电图标 ⚡。
摘抄后段落和摘抄文件中出现了两个链接符号,说明如下:
-
@ 是从摘抄中指向原文的链接 -
+ 是从分片中指向摘抄的链接
在摘抄得当的情况下,后续可仅查看摘抄内容,在摘抄上改写描述以方便理解。
挖空制卡
摘抄、优化描述是为了更容易被自己所理解。而接下来的制卡则是为了方便练习,通过主动练习以巩固记忆。
此处的卡,即闪卡/问答卡/抽认卡,可通过Alt+E快捷键将选中内容制卡。
未选中内容时会将光标所在的整段制卡。
接下来打开 摘抄的终极目标:填空或问答章节学习 填空和 问答两种卡片类型。
插件允许在摘抄上摘抄,就是嵌套起来链接看着有点乱,笔者建议在摘抄上将内容修剪得够简练时直接制卡。
使用Alt+E快捷键制卡后,卡片会在文档另一侧新建窗口显示。
卡片文件的存放位置会根据插件设置出现两种情况:
- 在当前文档下新建文件
- 单独有一个
cards-开头的文档存放所有的闪卡
被制卡内容后的
&符号意味着此处有个卡片,通过该链接可以打开该卡片。
复习记忆
通过 Alt+0即可,需要单独复习文章也可点击文章分片中的闪电 ⚡按钮。
在打开闪卡前可以设置卡片的复习策略乃至取消制卡。
卡片优先级——级别高的优先复习。同级之间每次复习,都会打乱顺序。
设置复习策略——借助卡片的右上角的工具条实现:
- 进度条和加减步进器——调整优先级
- 禁止进入符号 🚫 —— 取消制卡
- 停止符号 🛑 —— 推迟复习
开始复习并选择显示答案后,点击设置按钮出现弹窗,点击设置弹窗中的按钮可删除和推迟复习中的卡片。
而反馈则是按照是否记住了卡片内容去选,选择可以参考以下图片:
压缩文字版:
- 一眼答案,答对 5,答错 2
- 觉得答案对,答对 4,答错 2
- 不确定答案,答对或部分对为 3,答错为 2
- 没思路、想不起来,见过有印象 1,没见过 0
简要的渐进阅读的流程在复习结束后便可挂起等待算法推送复习了。
本文中未涉及到的其余快捷键、插件的拓展功能可以根据读者兴趣自行探索。
结语
体验插件、实践并编写该文章和审稿修正花了六个小时左右,偶尔酣畅淋漓的大写一通还是很痛快的。
使用 StayFree 软件记录
考虑到我只是刚刚开始尝试渐进阅读,并且还没有开始进行复习,无法证明渐进阅读的有效性。所以接下来我会列出一个名单,这份名单可以作为读者希望深入学习时的阅读方向:
- 彼得 · 沃兹尼亚克
- Andy Matuschak
- 叶峻峣 和 Thoughts Memo 汉化组
- 临时哈桑
- dammy
- ……
最后附上一张 meme 用于互勉:


欢迎来到这里!
我们正在构建一个小众社区,大家在这里相互信任,以平等 • 自由 • 奔放的价值观进行分享交流。最终,希望大家能够找到与自己志同道合的伙伴,共同成长。
注册 关于